快科技11月27日消息,123云盘日前宣布了用户权益调整通知,主要针对的是免费用户,每月免费流量从30GB下调至10GB,同时也不再提供无需登录的下载服务。
对于调整原因,123云盘表示,由于流量与带宽成本持续攀升,加上部分免费用户通过技术手段或规则漏洞批量注册账号,造成服务器资源严重挤占和恶意利用。
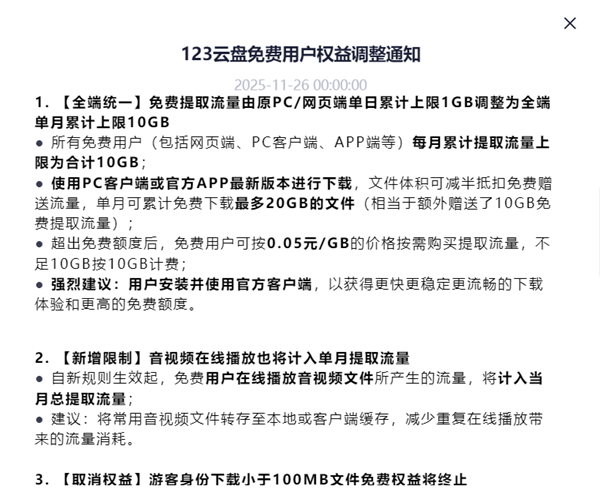
具体来看,此次调整主要包括以下内容:
1、免费流量大幅缩减
免费用户每月可提取的免费流量额度从每日1GB(约每月30GB)大幅下调至每月10GB。
用户若使用PC或移动版最新客户端下载文件,可享受体积减半抵扣,相当于可获得10GB 10GB的流量。
超出免费额度后,用户需按每GB 0.05元的价格购买提取流量,不足10GB按10GB计费(即单次至少0.5元)。
2、取消免登录下载
另一项调整是终止了游客用户无需登录下载小于100MB文件的权益,今后所有用户必须注册并登录123云盘账号后才能下载文件。
如果不愿意注册账号,则需要按每GB 0.1元的价格付费下载,目前不清楚是否执行不足10GB按10GB计费”的规则,若是的话,则每次下载至少需要支付0.5元。

3、音视频播放计入流量
用户对在123云盘存储的音频和视频文件进行在线播放时,也将按照文件体积计算提取流量,计入每月10GB的免费额度。
此外,分享流量包机制仍有效,如果文件分享者购买并启用了分享流量包功能,则其他人下载对应文件时,这部分费用由分享者承担,下载者不占用免费流量。
