中意悦享安康和天安健康源哪个好?中意悦享安康是一个的重大疾病保障计划,再次罹患的重大疾病和曾经罹患的重大疾病在同一组,可多次理赔。天安人寿推出的健康源2号最大亮点在于都增加了不少高发的疾病,疾病种类高达105种。有人在问,中意悦享安康和天安健康源哪个好?中意悦享安康PK天安健康源谁更胜出?下面,小编整理出图表跟大家分析一下:
中意悦享安康PK天安健康源2号

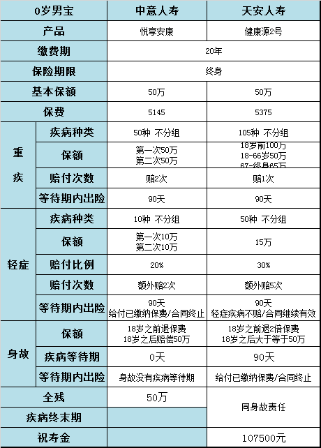
通过以上的图文展示,我们可以清楚的看到以下不同:
重疾保障的病种种类来看:中意人寿悦享安康50种不分组,而天安人寿健康源2号为105种不分组,这点看,天安人寿更为全面,保障更为细致。
重疾赔付次数上:中意人寿悦享安康赔付2次,而天安人寿健康源2号赔付1次,中意人寿更胜一筹。
轻症次数和比例来看:中意人寿悦享安康赔付2次,赔付是20%,而天安人寿健康源2号赔付5次,每次为30%,明显天安人寿健康源2号更具优势。
轻症等待期内出险来看:全部都为90天,但是中意人寿悦享安康给付已缴纳保费,合同终止。对于天安人寿健康源2号,此项不赔付,但是合同继续有效。这点上就看消费者怎么认同了。
以上,就是中意悦享安康PK天安健康源2号的全部内容,我们可以看到两款保险都有它的优势与不足,所以,中意悦享安康和天安健康源哪个好,小编只能说各有千秋,主要是看消费者自己需求是什么,哪款最合适您。
关注“梧桐保”(csaibaoxian)微信公众号,为您提供专业产品分析、保险评测与攻略,更有保险精选,手机直投,“梧桐保”在手,轻松保无忧!

